贝博(中国)
产品中心
关于我们
新闻动态
应用案例
荣誉资质
联系我们
新闻动态/
News
行业资讯
知识百科
联系我们/
Contact
公司名称:贝博登录入口
电 话:
15210162778
联系人:王经理
手 机:
13785706737
地 址:
河北省廊坊市三河市燕郊高新区电子部数字中心北侧、规划路南侧富地广场一期7号办公楼7-1-1502
知识百科
首页
>
新闻动态
> 知识百科
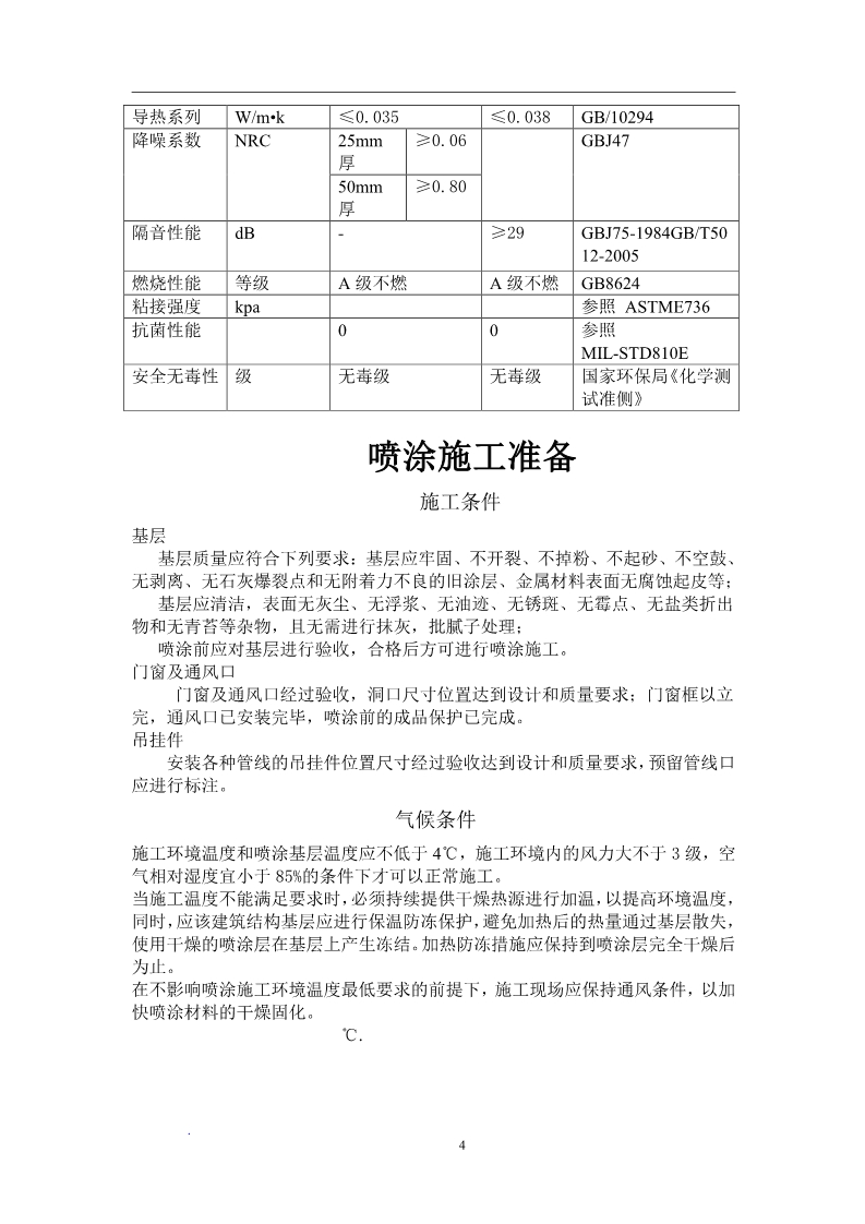
无机纤维喷涂施工技术规则
发布时间:2020-06-04
点击人数:6622次
上一篇:已经没有了
下一篇:
无机纤维喷涂操作要点
贝博(中国)
产品中心
关于我们
新闻动态
应用案例
荣誉资质
联系我们
公司名称:贝博登录入口
电 话:
15210162778
联系人:王经理
手 机:
13785706737
地 址:河北省廊坊市三河市燕郊高新区电子部数字中心北侧、规划路南侧富地广场一期7号办公楼7-1-1502
贝博登录入口
备案号:冀ICP备18009261号-1
技术支持:
微搜信息
冀公网安备 13108202000902号
华体会体育(中国)HTH·官方网站
|
米兰官方网站
|
www.hth.com
|
乐鱼官方在线入口
|
体育竞猜网(中国)官方网站
|
米兰体育
|
开云在线登陆入口
|
星空在线登录官网
|
乐鱼网页版
|